进入适老模式
无障碍阅读
首页
卧龙概况
政务公开
政务服务
互动交流
专题专栏
首页
>
乡镇信息公开
>
法定主动公开内容
>
涉企行政检查公示专栏
>
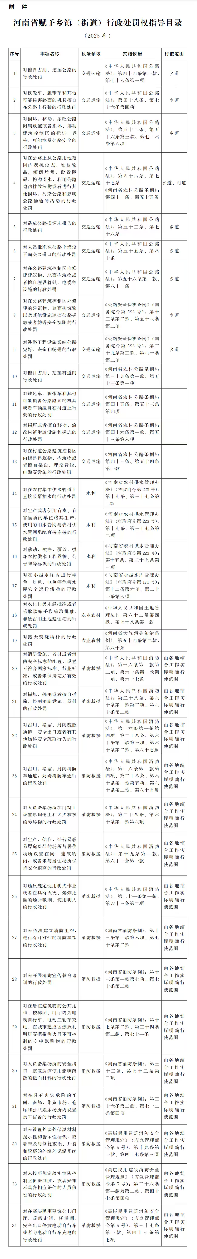
检查事项和依据
检查事项依据
发布时间:2026-02-28
来源:
分享:
【打印】
【字体:
大
中
小
】
扫一扫在手机打开当前页
中央人民政府门户网站
河南省人民政府网站
市政府部门
上网部门
镇、街道办事处
市政府办公室
市发展和改革委员会
市教育局
市科学技术局
市工业和信息化局
市民族宗教事务局
市公安局
市民政局
市司法局
市财政局
市人力资源和社会保障局
市自然资源和规划局
市生态环境局
市住房和城乡建设局
市交通运输局
市水利局
市农业农村局
市商务局
市文化广电和旅游局
市卫生健康体育委员会
市退役军人事务局
市应急管理局
市审计局
市市场监督管理局
市统计局
市粮食和物资储备局
市医疗保障局
市国防动员办公室
市信访局
市城市管理局
市行政审批和政务信息管理局
市林业局
市中医药管理局
市招商投资促进局
市职教园区建设发展中心
政府办公室
教体局
工信局
司法局
人社局
林业局
城市管理局
水利局
商务局
卫健委
应急管理局
统计局
医保局
行政审批和政务信息管理局
发改委
科技局
民政局
财政局
自然资源局
住建局
交通运输局
农业农村局
文广旅局
退役军人事务局
审计局
粮食和物资储备局
信访局
英庄镇
谢庄镇
潦河坡镇
陆营镇
石桥镇
安皋镇
青华镇
潦河镇
蒲山镇
车站街道
梅溪街道
靳岗街道
七一街道
武侯街道
光武街道
王村街道
七里园街道
卧龙岗街道
龙王沟风景区